苏州市新广益电子股份有限公司 首次公开发行股票并在创业板上市提示公告

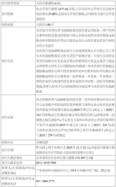
苏州市新广益电子股份有限公司(以下简称“新广益”或“发行人”)首次公开发行人民币普通股(A股)并在创业板上市(以下简称“本次发行”)的申请已经深圳证券交易所(以下简称“深交所”)创业板上市委员会审议通过,并已经中国证券监督管理委员会(以下简称“中国证监会”)证监许可〔2025〕2220号文同意注册。《苏州市新广益电子股份有限公司首次公开发行股票并在创业板上市招股意向书》(以下简称“《招股意向书》”)及附件披露于中国证监会指定网站(巨潮资讯网,网址),并置备于发行人、深交所、本次发行的保荐人(主承销商)中信证券股份有限公司(以下简称“中信证券”、“保荐人(主承销商)”或“主承销商”)的住所,供公众查阅。
敬请投资者重点关注本次发行流程、网上网下申购及缴款、弃购股份处理等方面,并认真阅读今日刊登的《苏州市新广益电子股份有限公司首次公开发行股票并在创业板上市初步询价及推介公告》(以下简称“《初步询价及推介公告》”)。具体内容如下:
1、本次网下发行申购日与网上申购日同为2025年12月22日(T日),其中,网下申购时间为9:30-15:00,网上申购时间为9:15-11:30,13:00-15:00。投资者在2025年12月22日(T日)进行网上和网下申购时无需缴付申购资金。
2、本次发行采用向参与战略配售的投资者定向配售(以下简称“战略配售”)、网下向符合条件的投资者询价配售(以下简称“网下发行”)和网上向持有深圳市场非限售A股股份或非限售存托凭证市值的社会公众投资者定价发行(以下简称“网上发行”)相结合的方式进行。
本次发行的战略配售、初步询价及网上网下发行由主承销商负责组织实施。初步询价及网下发行通过深交所网下发行电子平台()及中国证券登记结算有限责任公司深圳分公司(以下简称“中国结算深圳分公司”)登记结算平台实施;网上发行通过深交所交易系统(以下简称“交易系统”)进行。
本次发行的战略配售由发行人的高级管理人员与核心员工参与本次战略配售设立的专项资产管理计划、与发行人经营业务具有战略合作关系或长期合作愿景的大型企业或其下属企业和保荐人相关子公司跟投(如有)组成。如本次发行价格超过剔除最高报价后网下投资者报价的中位数和加权平均数以及剔除最高报价后通过公开募集方式设立的证券投资基金(以下简称“公募基金”)、全国社会保障基金(以下简称“社保基金”)、基本养老保险基金(以下简称“养老金”)、企业年金基金和职业年金基金(以下简称“年金基金”)、符合《保险资金运用管理办法》等规定的保险资金(以下简称“保险资金”)和合格境外投资者资金报价中位数和加权平均数的孰低值,保荐人相关子公司将按照相关规定参与本次发行的战略配售。
展开全文
发行人和主承销商将在《苏州市新广益电子股份有限公司首次公开发行股票并在创业板上市发行公告》(以下简称“《发行公告》”)中披露向参与战略配售的投资者配售的股票总量、认购数量、占本次发行股票数量的比例以及限售期限等信息。
3、发行人和主承销商将通过网下初步询价直接确定发行价格,网下不再进行累计投标询价。
4、网下发行对象:本次网下发行对象为经中国证券业协会注册的证券公司、基金管理公司、期货公司、信托公司、财务公司、保险公司、合格境外机构投资者以及符合一定条件的私募基金管理人等专业机构投资者。
5、初步询价:本次发行初步询价时间为2025年12月16日(T-4日)9:30-15:00。在上述时间内,符合条件的网下投资者可通过深交所网下发行电子平台为其管理的配售对象填写、提交申购价格和拟申购数量。
在网下询价开始前一工作日(2025年12月15日,T-5日)上午8:30至初步询价日(2025年12月16日,T-4日)当日上午9:30前,网下投资者应通过深交所网下发行电子平台提交定价依据,并填写建议价格或价格区间,否则不得参与本次询价。网下投资者提交定价依据前,应当履行内部审批流程。
本次初步询价采取申购价格与申报数量同时申报的方式进行,参与网下询价的投资者可以为其管理的多个配售对象分别填报不同的报价,每个网下投资者最多填报3个报价,且最高报价不得高于最低报价的120%。网下投资者及其管理的配售对象报价应当包含每股价格和该价格对应的拟申购股数,同一配售对象只能有一个报价。
相关申报一经提交,不得全部撤销。因特殊原因需要调整报价的,应当在网下发行电子平台填写具体原因。因特殊原因需要调整报价的,应当重新履行定价决策程序,在深交所网下发行电子平台填写说明改价理由、改价幅度的逻辑计算依据、之前报价是否存在定价依据不充分及(或)定价决策程序不完备等情况,并将改价依据及(或)重新履行定价决策程序等资料存档备查。
网下投资者申报价格的最小变动单位为0.01元,初步询价阶段网下配售对象最低拟申购数量设定为300万股,拟申购数量最小变动单位设定为10万股,即网下投资者指定的配售对象的拟申购数量超过300万股的部分必须是10万股的整数倍,每个配售对象的拟申购数量不得超过1,000万股。
本次网下发行每个配售对象的申购股数上限为1,000万股,约占网下初始发行数量的48.64%。网下投资者应当结合行业监管要求、资产规模等合理确定申购金额,不得超资产规模申购,主承销商有权认定超资产规模的申购为无效申购。
参与初步询价时,网下投资者为配售对象填报的拟申购金额原则上不得超过该配售对象最近一个月末(招股意向书刊登日的上一月最后一个自然日)即2025年11月30日的总资产与询价前总资产的孰低值,配售对象成立时间不满一个月的,原则上以初步询价首日前第五个交易日即2025年12月9日(T-9日)的产品总资产计算孰低值。如申购规模超过总资产的孰低值,主承销商有权拒绝或剔除相关配售对象报价,并报送中国证券业协会。
参与本次新广益网下询价的投资者应在2025年12月15日(T-5日)中午12:00前将资产证明材料通过中信证券IPO网下投资者资格核查系统(网址:)提交给主承销商。如投资者拒绝配合核查、未能完整提交相关材料或者提交的材料不足以排除其存在法律、法规、规范性文件禁止参与网下发行情形的,发行人和主承销商将拒绝其参与本次网下发行、将其报价作为无效报价处理或不予配售,并在《发行公告》中予以披露。网下投资者违反规定参与本次新股网下发行的,应自行承担由此产生的全部责任。
网下投资者一旦报价即视为承诺其在中信证券IPO网下投资者资格核查系统提交的《网下配售对象资产规模报告》及相关资产规模证明文件中对应的总资产金额与其在深交所网下发行电子平台提交的数据一致;若不一致,所造成的后果由网下投资者自行承担。
特别提示一:为促进网下投资者审慎报价,深交所在网下发行电子平台上新增了定价依据核查功能。要求网下投资者按以下要求操作:
在网下询价开始前一工作日(2025年12月15日,T-5日)上午8:30至询价日(2025年12月16日,T-4日)当日上午9:30前,网下投资者需通过网下发行电子平台()提交定价依据并填报建议价格或价格区间。未在询价开始前提交定价依据和建议价格或价格区间的网下投资者,不得参与询价。网下投资者提交定价依据前,应当履行内部审批流程。定价依据已经提交,即视为网下投资者对其真实性、准确性、完整性、独立性负责。
网下投资者应按照定价依据给出的建议价格或价格区间进行报价,原则上不得修改建议价格或者超出建议价格区间进行报价。
特别提示二:网下投资者及其管理的配售对象应严格遵守行业监管要求,如实向主承销商提交配售对象资产规模报告及相关证明文件,包括《网下配售对象资产规模报告》Excel汇总表电子版和配售对象资产规模证明文件。网下投资者及其管理的配售对象应当确保其填写的《网下配售对象资产规模报告》Excel汇总表与其提供的上述证明材料中相应的资产规模金额保持一致,且配售对象申购金额不得超过上述证明材料及《网下配售对象资产规模报告》Excel汇总表中填写的《招股意向书》刊登日上一月最后一个自然日(即2025年11月30日)的总资产金额与询价前总资产的孰低值;配售对象成立时间不满一个月的,拟申购金额原则上不得超过询价首日前第五个交易日(即2025年12月9日,T-9日)的总资产金额与询价前总资产的孰低值。
网下投资者一旦报价即视为承诺其在中信证券网下投资者管理系统上提交的《网下配售对象资产规模报告》及相关证明文件中对应的总资产金额与其在深交所网下发行电子平台提交的数据一致;若不一致,所造成的后果由网下投资者自行承担。
特别提示三:为促进网下投资者审慎报价、便于核查创业板网下投资者资产规模,深交所要求网下投资者按以下要求操作:
初步询价期间,网下投资者报价前须在深交所网下发行电子平台内如实填写该配售对象最近一个月末(招股意向书刊登日的上一月最后一个自然日,即2025年11月30日)的总资产金额,投资者填写的总资产金额应当与其向主承销商提交的《网下配售对象资产规模报告》及其他相关证明文件中的总资产金额保持一致。配售对象成立时间不满一个月的,原则上以询价首日前第五个交易日即2025年12月9日(T-9日)的产品总资产金额为准。投资者在深交所网下发行电子平台内填写的资产规模或资金规模应当与其向主承销商提交的资产规模或资金规模证明材料中的金额保持一致。
网下投资者需严格遵守行业监管要求、资产规模等合理确定申购金额,申购金额不得超过其向主承销商及交易所提交的总资产以及询价前总资产的孰低值。主承销商发现配售对象不遵守行业监管要求,超过相应资产规模申购的,有权认定该配售对象的申购无效。
投资者应对每个配售对象填写具体内容的真实性和准确性承担责任,确保不存在超资产规模申购的情形。主承销商发现投资者不遵守行业监管要求、超过相应资产规模或资金规模申购的,有权拒绝或剔除相关配售对象报价,并报送证券业协会。
6、网下剔除比例规定:初步询价结束后,发行人和主承销商根据剔除不符合要求的投资者初步询价结果,对所有符合条件的网下投资者所属配售对象的报价按照申购价格由高到低、同一申购价格上按配售对象的拟申购数量由小到大、同一申购价格同一拟申购数量的按申报时间(申报时间以深交所网下发行电子平台记录为准)由晚到早、同一拟申购价格同一拟申购数量同一申购时间上按深交所网下发行电子平台自动生成的配售对象顺序从后到前的顺序排序,剔除报价最高部分配售对象的报价,剔除的拟申购量不低于符合条件的所有网下投资者拟申购总量的1%。当拟剔除的最高申报价格部分中的最低价格与确定的发行价格相同时,对该价格上的申购不再剔除。剔除部分不得参与网下申购。
在剔除最高部分报价后,发行人和主承销商综合有效认购倍数、同行业上市公司估值水平、发行人所处行业、发行人基本面、市场情况、募集资金需求及承销风险等因素,协商确定发行价格、最终发行数量、有效报价投资者及有效拟申购数量。发行人和主承销商按照上述原则确定的有效报价网下投资者家数不少于10家。
有效报价是指网下投资者申报的不低于发行人和主承销商确定的发行价格,且未作为最高报价部分被剔除,同时符合发行人和主承销商事先确定且公告的其他条件的报价。在初步询价期间提交有效报价的网下投资者方可且必须参与网下申购。主承销商已聘请北京德恒律师事务所对本次发行和承销全程进行即时见证,并将对网下发行过程、配售行为、参与定价和配售的投资者资质条件及其与发行人和承销商的关联关系、资金划拨等事项进行见证,并出具专项法律意见书。
7、提示投资者注意投资风险:发行价格如超过剔除最高报价后网下投资者报价的中位数和加权平均数以及剔除最高报价后公募基金、社保基金、养老金、年金基金、保险资金和合格境外投资者报价资金中位数和加权平均数孰低值,或本次发行定价对应市盈率高于同行业上市公司二级市场平均市盈率(中证指数有限公司发布的同行业最近一个月静态平均市盈率),发行人和主承销商将在网上申购前发布《苏州市新广益电子股份有限公司首次公开发行股票并在创业板上市投资风险特别公告》(以下简称“《投资风险特别公告》”),详细说明定价合理性,提示投资者注意投资风险。
8、限售期安排:本次发行的股票中,网上发行的股票无流通限制及限售期安排,自本次公开发行的股票在深交所上市之日起即可流通。
网下发行部分采用比例限售方式,网下投资者应当承诺其获配股票数量的10%(向上取整计算)限售期限为自发行人首次公开发行并上市之日起6个月。即每个配售对象获配的股票中,90%的股份无限售期,自本次发行股票在深交所上市交易之日起即可流通;10%的股份限售期为6个月,限售期自本次发行股票在深交所上市交易之日起开始计算。
网下投资者参与初步询价报价及网下申购时,无需为其管理的配售对象填写限售期安排,一旦报价即视为接受本公告所披露的网下限售期安排。
战略配售股份限售期安排详见《初步询价及推介公告》中的“二、战略配售的相关安排”。
9、市值要求:参与网下初步询价的投资者以初步询价开始前两个交易日2025年12月12日(T-6日)为基准日,参与本次发行初步询价的科创和创业等主题封闭运作基金与封闭运作战略配售基金在该基准日前20个交易日(含基准日)所持有深圳市场非限售A股股份和非限售存托凭证日均市值应为1,000万元(含)以上,其他参与本次发行的初步询价网下投资者及其管理的配售对象在该基准日前20个交易日(含基准日)所持有深圳市场非限售A股股份和非限售存托凭证日均市值应为6,000万元(含)以上。配售对象证券账户开户时间不足20个交易日的,按20个交易日计算日均持有市值。市值计算规则按照《深圳市场首次公开发行股票网下发行实施细则(2025年修订)》(深证上〔2025〕224号)执行。
参与网上发行的投资者持有1万元以上(含1万元)市值的深圳市场非限售A股股份和非限售存托凭证市值的,方可通过交易系统在2025年12月22日(T日)申购本次网上发行的股票。其中自然人需根据《深圳证券交易所创业板投资者适当性管理实施办法(2020年修订)》(深证上〔2020〕343号)等规定已开通创业板市场交易权限(国家法律、法规禁止者除外)。每5,000元市值可申购一个申购单位,不足5,000元的部分不计入申购额度。每一个申购单位为500股,申购数量应当为500股或其整数倍,但申购上限不得超过本次网上初始发行股数的千分之一,具体网上发行数量将在《发行公告》中披露。投资者持有的市值按其2025年12月18日(T-2日)前20个交易日(含T-2日)的日均持有市值计算,并可同时用于2025年12月22日(T日)申购多只新股。投资者相关证券账户开户时间不足20个交易日的,按20个交易日计算日均持有市值。投资者持有的市值应符合《深圳市场首次公开发行股票网上发行实施细则》(深证上〔2018〕279号)的相关规定。
10、自主表达申购意愿:网上投资者应当自主表达申购意向,不得概括委托证券公司代其进行新股申购。
11、本次发行回拨机制:发行人和主承销商在本次发行网上网下申购结束后,将根据网上申购情况于2025年12月22日(T日)决定是否启动回拨机制,对网下、网上发行的规模进行调节。回拨机制的具体安排请参见《初步询价及推介公告》中的“七、回拨机制”。
12、获配投资者缴款与弃购股份处理:网下投资者应根据《苏州市新广益电子股份有限公司首次公开发行股票并在创业板上市网下发行初步配售结果公告》,于2025年12月24日(T+2日)16:00前,按最终确定的发行价格与获配数量,及时足额缴纳新股认购资金。网下投资者如同日获配多只新股,请务必按每只新股分别缴款,并按照规范填写备注。同日获配多只新股的情况,如只汇一笔总计金额,合并缴款将会造成入账失败,由此产生的后果由投资者自行承担。
网上投资者申购新股中签后,应根据《苏州市新广益电子股份有限公司首次公开发行股票并在创业板上市网上摇号中签结果公告》履行资金交收义务,确保其资金账户在2025年12月24日(T+2日)日终有足额的新股认购资金,不足部分视为放弃认购,由此产生的后果及相关法律责任由投资者自行承担。投资者款项划付需遵守投资者所在证券公司的相关规定。
网下和网上投资者放弃认购部分的股份由主承销商包销。
13、中止发行情况:当出现网下和网上投资者缴款认购的股份数量合计不足扣除最终战略配售数量后本次公开发行数量的70%时,发行人和主承销商将中止本次新股发行,并就中止发行的原因和后续安排进行信息披露。具体中止条款请见《初步询价及推介公告》之“十一、中止发行情况”。
14、违约责任:提供有效报价的网下投资者未参与申购或未足额申购或者获得初步配售的网下投资者未及时足额缴纳认购款的,将被视为违约并应承担违约责任,主承销商将该违约情况以及存在《首次公开发行证券网下投资者管理规则》(中证协发〔2025〕57号)第四十三条中的其他违约情形报中国证券业协会备案。网下投资者或其管理的配售对象在证券交易所各市场板块相关项目的违规次数合并计算。配售对象被列入限制名单期间,不得参与证券交易所股票市场各板块首发证券网下询价和配售业务;网下投资者被列入限制名单期间,其所管理的配售对象均不得参与证券交易所股票市场各板块首发证券网下询价和配售业务。
网上投资者连续12个月内累计出现3次中签但未足额缴款的情形时,自结算参与人最近一次申报其放弃认购的次日起6个月(按180个自然日计算,含次日)内不得参与新股、存托凭证、可转换公司债券、可交换公司债券网上申购。放弃认购的次数按照投资者实际放弃认购新股、存托凭证、可转换公司债券与可交换公司债券的次数合并计算。
15、发行人和主承销商承诺,截至本公告发布日,不存在影响本次发行的重大事项。
本次发行股票概况
发行人:苏州市新广益电子股份有限公司
保荐人(主承销商):中信证券股份有限公司
2025年12月12日









评论