每周股票复盘:佛山照明(000541)提名新董事并聘任副总经理
截至2025年9月12日收盘,佛山照明(000541)报收于6.6元,较上周的6.66元下跌0.9%。本周,佛山照明9月8日盘中最高价报6.74元。9月11日盘...
截至2025年9月12日收盘,佛山照明(000541)报收于6.6元,较上周的6.66元下跌0.9%。本周,佛山照明9月8日盘中最高价报6.74元。9月11日盘...
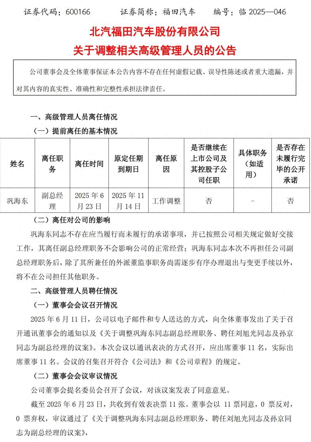
6月23日晚,福田汽车发布公告,副总经理巩海东因工作调整离任,除了其所兼任的外派董监事职务尚需逐步有序办理退出与变更手续以外,将不在公司担任其他职务。据了解,巩...
海南高速(000886.SZ)公告称,公司副总经理胡东因工作调动申请辞去副总经理职务,辞职后仍在公司担任党委委员职务。胡东的辞职报告自送达公司董事会之日起生效,...
每经AI快讯,海南高速(SZ 000886,收盘价:6.72元)8月8日晚间发布公告称,胡东先生因工作调动,申请辞去公司副总经理职务,胡东先生辞职后仍在公司担任...